天地有大美而不言,四时有明法而不议
入门
果冻效应 (Jello Effect) 是由您相机传感器的“卷帘快门” (Rolling Shutter) 引起的。
原理: 您的相机传感器(CMOS)在录制视频时,不是一瞬间“拍下”一整帧画面,而是像一台办公扫描仪一样,从上到下一行一行地高速“扫描”下来。
后果: 当相机本身快速平移(摇晃)时,或者被拍的物体(如您的手)快速运动时,传感器扫描到画面顶部和底部的时间是不同步的。
表现: 这会导致画面中垂直的线条(比如吉他琴弦、电线杆)发生扭曲、晃动,像“果冻”一样。
“曝光三角” (Exposure Triangle),它们是控制一张照片(或视频)明暗的三个核心设置:
光圈 (Aperture): 镜头中“洞”的大小。它控制光线进入的量,也控制“背景模糊”的程度(即景深)。
快门速度 (Shutter Speed): 传感器暴露在光线下的时间。它控制运动的定格(时间越短,运动越清晰)或运动的模糊(时间越长,会拉丝)。
ISO (感光度): 传感器对光线的敏感度。它是在前两者不够用时,用电子方式“提亮”画面,但代价是会增加噪点(颗粒感)。
裁切导致“有效焦距”更大?
答:是的,这种说法 100% 有效。
原理: “裁切” (Crop) 就是相机在录制时,没有使用整个传感器的全部面积,而是只用了中间的一小块。
类比: 这就像您拍了一张大合影,然后回家在电脑上把它放大,只裁出正中间那个人的脸。
效果: 镜头本身没变,但因为您只看了画面中心的一小块,所以画面看起来就像被“拉近”或“放大”了。这个“放大”的效果,和您换用一个更长焦距的镜头是一样的。
有效焦距: 比如您用 50mm 镜头,相机裁切了 1.5 倍,那么您最终得到的画面视角(景别),和您用 50mm × 1.5 = 75mm 镜头拍出来的是一样的。75mm 就是它的“有效焦距”。
焦距的原理和作用
原理(简单理解): 焦距(单位 mm),是衡量镜头“放大能力”的一个物理数值。它不是指镜头的物理长度,而是指光线焦点到传感器的距离。
作用(决定两件事):
视角 (Angle of View) - 即“拍多广”
短焦距 (如 18mm): 叫广角。拍的范围很广,能“容纳”更多风景。
长焦距 (如 200mm): 叫长焦。拍的范围很窄,像望远镜一样“拉近”远处的物体。
标准焦距 (如 50mm): 接近人眼看到的范围,非常“自然”。
透视压缩 (Perspective) - 即“空间感”
广角 (18mm): 会夸大透视。离镜头近的东西(比如脸)会变得特别大,离镜头远的东西会变得特别小。(拍人脸会显得“大鼻子”)
长焦 (200mm): 会压缩透视。背景和前景看起来好像“贴”在了一起,空间感变平了。(拍人像更柔和、更讨喜)
广角“大鼻子” vs 长焦“压缩感”,为什么?
答:它们和“视角”不冲突。这个现象的唯一决定因素是“您与被摄者的距离”。
这是一个最重要的摄影概念,我帮您彻底理清:
黄金法则: 镜头的焦距(mm)本身不改变透视。改变透视的是您为了构图而被迫移动的“拍摄距离”。
场景一:用“广角 (18mm)”拍“大鼻子”
为什么: 因为您用的是广角镜,为了让脸能占满画面,您必须把相机怼得非常近(比如离脸 0.5 米)。
结果: 在 0.5 米的距离上,鼻子(离相机 0.5 米)和耳朵(离相机 0.7 米)的物理距离比例差异巨大(0.7 / 0.5 = 1.4倍)。广角镜忠实地记录了这种“近大远小”的夸张比例,所以鼻子显得特别大。
场景二:用“长焦 (200mm)”拍“压缩感”
为什么: 因为您用的是长焦镜,为了让脸占满画面,您必须退得非常远(比如离脸 10 米)。
结果: 在 10 米的距离上,鼻子(离相机 10 米)和耳朵(离相机 10.2 米)的物理距离比例几乎可以忽略不计(10.2 / 10 = 1.02倍)。
“压缩”: 此时,您身后的背景(比如 50 米外的一棵树)与您的距离比例 (50 / 10 = 5倍),看起来也比广角(50 / 0.5 = 100倍)要小得多。这导致背景看起来被“拉近”了,和您“贴”在了一起,空间感被“压平了”。
为什么 14-bit (高深度) 的 RAW 直出图反而“对比度低”?
答:因为它记录的是“线性 (Linear)”的原始数据,而人眼看世界是“非线性 (Logarithmic)”的。
RAW (线性): 传感器非常“老实”。光线强 2 倍,它记录的数值就大 2 倍。这种原始数据(尤其是亮部和暗部)在屏幕上直接显示时,看起来就是“灰蒙蒙”、“平平无奇”的。
JPEG (非线性): 相机厂商(尼康、索尼)花了几十年研发的图像处理器,会在拍下 JPEG 的瞬间,对这个“线性”数据进行“烹饪”。最重要的一步就是套用一个“对比度 S-Curve (S 曲线)”。
S 曲线: 这个曲线会“提亮”中间调、“压暗”暗部、“压亮”亮部,让画面瞬间“通透”起来,变得高对比度、高饱和度,讨好您的眼球。
结论: RAW 很“灰”,因为它在等您(后期软件)去给它添加那条 S 曲线。JPEG 很“漂亮”,因为相机已经帮您添加了。
(2) RAW 是怎么转为 JPEG 的?
这个“烹饪”过程,在后期软件里(比如 Lightroom)主要分为 5 步:
去马赛克 (Demosaicing):RAW 文件最原始的状态下,每个像素只记录了 R、G、B 中的一种颜色。这一步是“猜”出每个像素完整的 RGB 值。
白平衡 (White Balance):校准“白色”,修正偏黄或偏蓝。
曲线/曝光 (Curves):应用那条 S 曲线,调整对比度和明暗。
色彩/锐化 (Color/Sharpening):调整饱和度、色相,并增加“边缘对比度”(见下一问)。
导出 (Export):将 14-bit 的庞大数据,压缩并丢弃信息,变成 8-bit 的 JPEG 小文件
传感器的原理:光如何变成电子?
您的尼康 Z50 有一块约 2090 万像素的 CMOS 传感器。
您可以把这块传感器想象成一个极其精密、分工明确的“光子收集工厂”。
工作流程如下:
“感光点” (Pixel) 整个传感器被分成了 2090 万个微小的“感光点”,这就是**“像素”。每个像素都是一个独立的小单元,它的核心是一个“光电二极管” (Photodiode)**。
“光电效应” (The Magic) 这就是一切的核心原理。当光线(光子)穿过镜头,撞击到这个感光点时,它会激发能量,“撞”出电子。
光线越强(比如天空),撞出的电子就越多。
光线越弱(比如阴影),撞出的电子就越少。
“像素水桶” (The Bucket) 还记得我们聊 RAW 格式时用的“水桶”比喻吗?每个感光点就像一个小水桶,它的任务就是在快门打开的那段时间里,拼命收集被撞出来的电子。
“模拟到数字” (Analog-to-Digital) 当快门关闭时,相机处理器(EXPEED 7)会瞬间“清点”这 2090 万个水桶。它会逐一测量每个水桶里收集到了多少电子,并给它们分配一个数字值。
比如 0 代表纯黑(没有电子)。
16384 代表纯白(水桶满了,这是 14-bit RAW 的精度)。
这就是光信号(模拟)如何转变为数字信号的过程。
“拜耳滤镜” (Bayer Filter) - 解决颜色问题 等等,这个过程只能测量“明暗”,怎么知道“颜色”呢? 为了解决这个问题,工厂在每个“水桶”上都盖了一个彩色滤镜,这个马赛克组合就叫“拜耳滤镜”。
一些水桶只允许红色光子进入。
一些水桶只允许蓝色光子进入。
大部分水桶只允许绿色光子进入(因为人眼对绿色最敏感)。
“去马赛克” (Demosaicing) 清点完成后,处理器拿到的是一个红、绿、蓝交错的、充满“窟窿”的马赛克图像。然后处理器会进行一次强大的“猜色”计算,根据周围像素的信息,把每个像素缺失的颜色信息“插值”填满。
最终,您就得到了一张全彩色的数字照片。
快门的原理 (它如何影响传感器)
现在您知道了传感器是“按时间收集电子”的,快门 (Shutter) 就是那个“控制时间阀门”的设备。
您的 Z50 有两种快门,它们的原理截然不同:
A. 机械快门 (Mechanical Shutter)
原理: 在您的传感器前面,有两片真实存在的、不透光的“幕帘”(前帘和后帘)。
工作流程:NORMAL:
您按快门。
“前帘”打开,传感器开始暴露在光线下,”水桶”开始收集电子。
等待您设定的时间(比如 1/1000 秒)。
“后帘”关闭,传感器停止曝光。
处理器开始“清点”水桶。
如何影响运动:
高速快门 (如 1/4000s): “阀门”只打开了一瞬。您快速挥动的手只来得及在一个位置留下电子,就被定格了。(运动被凝固)
慢速快门 (如 1/30s): “阀门”打开了较长时间。在水桶收集电子的这 1/30 秒内,您的手已经从 A 点移动到了 B 点,在传感器上留下了一道连续的“轨迹”。(运动模糊)
B. 电子快门 (Electronic Shutter)
原理: 机械快门完全不工作(两片幕帘一直开着)。
工作流程: 处理器通过电路直接命令传感器:
“所有水桶,现在开始清空并收集电子!”
等待您设定的时间(比如 1/1000 秒)。
“所有水桶,现在停止收集!”
处理器开始“清点”。
“卷帘快门”问题: 这就联系到了您问的“果冻效应”。处理器没法在同一瞬间命令所有 2090 万个像素。它只能像扫描仪一样“从上到下”逐行开启和关闭。
如何影响运动: 当您的手快速运动时,传感器“扫描”到您手的顶部和底部时,您的手已经不在同一个位置了。处理器把这些不同时间点的信息拼成一帧,您的手就“扭曲”或“倾斜”了,这就是果冻效应。
景深的原理 (它如何影响光线)
景深 (Depth of Field) 不是电子原理,而是物理光学原理。它只和光圈 (Aperture) 有关。
为了理解它,我们只需要一个概念:“焦点”。
“合焦” (In Focus): 当您对焦在吉他 12 品时,意味着从 12 品反射出来的所有光线,穿过镜头后,完美地汇聚(收敛)成一个清晰的“点”,正好落在传感器上。
“失焦” (Out of Focus): 此时,您身后的书架(背景)反射的光线,穿过镜头后,没有汇聚在传感器上。它们可能汇聚在传感器前面,或者后面。当它们投射到传感器上时,已经扩散成了一个模糊的“圆斑”。
这个“圆斑”在专业上叫**“弥散圆” (Circle of Confusion)**。
您要的“背景模糊”,就是让这个圆斑变得足够大!
光圈 (Aperture) 是如何控制这个“圆斑”大小的?
A. 大光圈 (如 F1.8,洞很大):
光圈洞很大,允许各种角度(非常斜)的光线进入镜头。
当背景失焦时,这些从“四面八方”射入的光线会扩散得非常开,在传感器上形成一个非常大的模糊圆斑。
结果: 浅景深 (背景极度模糊)。
B. 小光圈 (如 F16,洞很小):
光圈洞非常小,它只允许那些接近“笔直”的光线进入。
当背景失焦时,这些“笔直”的光线即使没有汇聚好,它们也没有空间扩散,投射在传感器上依然是一个非常小的圆斑,小到您的肉眼认为它还是清晰的。
结果: 大景深 (从前到后都很清晰)。
“F1.8,F 不是指焦距么?”
答:不是。这是一个最常见的误区!
您是把 F-number (F值) 和 Focal Length (焦距) 搞混了。
焦距 (Focal Length): 指的是镜头的“放大能力”或“视角”。它的单位是 mm (毫米)。
例如:50mm, 85mm, 18-140mm。
光圈 (Aperture): 指的是镜头中间“洞”的大小。它的单位是一个比率,写作 F/x 或 f/x。
例如:F/1.8, f/1.8, F/8。
为什么都用 F? F-number (F值) 是一个公式:光圈 F 值 = 镜头焦距 / 光圈孔径直径。
给新人的简单区分法: 您不需要记公式,只需要记住:
F 后面带 mm (如 50mm) = 焦距 (管远近/广角)
F 后面带 / 或 1. (如 F/1.8 或 F1.8) = 光圈 (管明暗/虚化)
“他们说的大光定是什么意思?”
这是摄影圈的“黑话”,您把它拆开就懂了:
“大光” = 大光圈 (Large Aperture)。
指的就是 F 值非常小(F/1.8, F/1.4, F/1.2)。
“定” = 定焦镜头 (Prime Lens)。
指的是这支镜头的焦距是固定的(比如固定 50mm),它不能像套机镜头那样“拧一下”来放大缩小(变焦)。
为什么“大光定”很流行? 因为定焦镜头(结构简单)可以用更低的价格、更小的体积,做出比变焦镜头(结构复杂)大得多的光圈。
结论:“大光定”就是“大光圈定焦镜头”的简称,它是拍出背景模糊效果的“神器”。
拍背景虚化的吉他,需要什么镜头?
要实现您要的“电影感”模糊效果,您需要两样东西:大光圈 + 合适的焦距。
光圈 (Aperture):
必须的。这是制造虚化的首要条件。
要求: 越大越好。请寻找 F1.8 或更小(如 F1.4)的镜头。
焦距 (Focal Length):
它会影响“透视”和“虚化强度”。 长焦距(如 85mm)会“压缩”空间,让背景虚化看起来更“猛烈”。
要求: 对于您的尼康 Z50(它是一台 APS-C / C画幅 / DX格式的相机),如果您想在正常距离(比如 1-2 米)拍摄吉他,最适合您的“大光定”焦距是 30mm 到 50mm 之间。
30mm 或 35mm:可以拍下吉他和您的手部,带一点环境,很“自然”。
50mm 或 56mm:更“特写”,背景的压缩感和虚化会更强,非常适合拍弹奏的手指细节。
配置推荐 (针对您的 Z50): 去搜索“尼康 Z 卡口”的 Sigma 30mm F1.4 或 Viltrox (唯卓仕) 56mm F1.4 这样的镜头。它们是性价比极高的“大光定”,能 100% 满足您对虚化的需求。
为什么点一下屏幕就能对焦?
答:因为您的 Z50 传感器上布满了“对焦侦探”。
这个技术叫 “混合式自动对焦 (Hybrid AF)”。
在您的 Z50 传感器(那个“光子工厂”)上,除了有 2090 万个“感光像素”(收集光)之外,还集成了成千上万个特殊的“对焦像素”。它们分为两种:
“相位检测” (Phase-Detect) 侦探:
原理: 它能从两个不同角度看光线,通过三角测量法瞬间算出“焦点现在在前面还是后面?”以及“差了多远?”。
特点: 速度极快。
“反差检测” (Contrast-Detect) 侦探:
原理: 它盯着一个区域,指挥镜头马达轻微前后移动,直到这个区域的“反差(锐度)”达到最大(最清晰)。
特点: 精度极高,但速度稍慢。
当您触摸屏幕时: 您就是在告诉相机处理器:“请立即激活这个区域的‘相位’和‘反差’侦探。我不管别的,我只要这个点最清晰!”
处理器收到命令,驱动镜头马达,两种侦探协同工作,在零点几秒内就把焦点锁定在您点的位置。
自动对焦的原理(马达)
“发现焦点没落在传感器上时他做了什么来应对?镜头马达用来移动镜头吗?”
答:是的,处理器会立即命令镜头马达移动镜片。
您的理解非常接近真相了!
侦测 (Phase-Detect): 您的 Z50 II 上的“相位侦探”在 0.01 秒内算出:“目标清晰点在传感器 后面 5 厘米。”
计算 (Processor): EXPEED 7 处理器立即计算:“要让焦点回到传感器上,我需要让镜头里的‘对焦镜组’向前移动 0.8 毫米。”
执行 (Motor): 处理器向镜头马达发送电信号:“执行命令:向前移动 0.8 毫米。”
确认 (Contrast): “反差侦探”确认该点的反差(锐度)达到最大,对焦完成。
“镜头应该挺大个吧,移动要较大的力?”
这是一个巧妙的误解!
镜头马达(比如尼康 Z 镜头的 STM 步进马达)并不会移动您手里的整支镜头。
它移动的只是镜头内部一组特定的、通常很轻巧的玻璃镜片,这组镜片被称为 “对焦镜组 (Focus Group)”。
比喻: 镜头马达不是“举起一整个哑铃”,而只是“拨动哑铃片上的一个小旋钮”。
现代的步进马达 (STM) 非常精密,它们不需要“很大的力”,而是需要“极高的精度”,它们能以微米 (μm) 为单位来移动镜组,所以才能做到又快、又准、又安静。
任意点一个地方都能对焦成功吗?
答:不能。
您可以在屏幕上任意点,但相机要成功对焦,必须满足两个条件:
不能是“一片虚无”:
对焦系统(尤其是反差检测)是靠“看清细节”来工作的。
如果您点的地方没有反差,它就“瞎了”。
失败案例: 一面纯白的墙、一片纯蓝的天空、一个纯黑的阴影、一个完全失焦的模糊光斑。
成功案例: 吉他的琴弦、书本上的文字、人脸的眼睛、树叶的边缘。
不能“太近”:
每支镜头都有一个“最近对焦距离”(比如 30 厘米)。
如果您把相机贴得离吉他只有 10 厘米,您就算把屏幕点碎了,它也无法合焦,因为这超出了镜头的物理极限。
距离、虚化和三要素的联动
“拍出虚化的效果,跟相机和吉他主体之间的距离有关系吗?”
答:有,而且关系非常大!
这是实现“背景虚化”的第三个关键因素(前两个是光圈和焦距)。
您离吉他越近 -> 背景越模糊。 (好像是因为焦距的透视效果,我们调整的是自己和远景到相机的距离的比例,长焦能拉平空间感,也能加强背景模糊)
吉他离它背后的墙越远 -> 背景也越模糊。
“这个距离变动,是不是得跟着变动光圈、焦距?”
答:您不必 必须 跟着变,但您可以 主动 变动它们来控制画面。
这三者(光圈、焦距、距离)是“虚化控制旋钮”,您可以把它们想象成调音台:
您的目标: 保持虚化效果不变。
您的动作: 您往后退了一步(距离变远了)。
后果: 虚化效果减弱了(背景变清晰了)。
如何补偿: 此时,您就需要拧另外两个“旋钮”来补偿——要么开大光圈(比如从 F2.8 -> F1.8),要么增加焦距(比如从 30mm 放大到 50mm)。
总结: 它们是互相影响的。在实际拍摄中,您通常是先固定一个您喜欢的光圈(比如 F1.8)和焦距(比如 30mm),然后通过前后移动您自己(调整距离)来找到那个虚化效果最完美的“甜蜜点”。
APS-C vs 全画幅 (Half vs Full Frame)
“APS-C是什么?半画幅全画幅什么区别?”
APS-C: 这是您的 Z50 II 所使用的传感器尺寸的行业标准名称。尼康管它叫 DX 格式。
半画幅 (Half Frame): 这是 APS-C 的一个常见昵称,因为它的大小约等于“全画幅”的一半(虽然严格来说不是 1/2)。
它们的核心区别就是传感器(光子工厂)的“画布大小”:

为什么叫“大三元”?
这是一个来自中文摄影圈的“黑话”,它借用了一个文化概念:
来源: 来源于麻将 (Mahjong) 中一种非常难凑齐、番数很高的大牌——“大三元”(集齐了“中”、“发”、“白”三张牌)。
类比: 在摄影中,它指的是三支恒定 F2.8 大光圈的专业变焦镜头。
“三元” (The Three):
广角变焦: (如 16-35mm F2.8) - 拍风光、建筑
标准变焦: (如 24-70mm F2.8) - 拍人像、纪实(最常用)
长焦变焦: (如 70-200mm F2.8) - 拍特写、体育、舞台
“大” (The Big):
光圈大: 它们都拥有 F2.8 的大光圈,而且在变焦的任何焦段都保持 F2.8 不变(这叫“恒定光圈”)。
体积大: 要做到恒定 F2.8,镜片用料必须非常足,导致镜头非常巨大。
价格“大”: 它们都非常昂贵。
总结: “大三元”就是指三支 F2.8 恒定光圈的专业镜头。它们像麻将里的“大三元”一样,是专业摄影师的“毕业装备”,是品质、价格和重量的巅峰。
您把两种完全不同的“裁切 (Crop)”搞混了。
“传感器裁切”(物理特性): 这是您的 Z50 II 与生俱来的。
“视频裁切”(功能限制): 这是某些相机在特定模式下(如 4K 60p)才会发生的。
现在我们只说第一种:“传感器裁切”。
原理: 您在上一问中已经知道了“全画幅”和“APS-C(半画幅)”的区别在于传感器(画布)的大小。
画布的比喻:
镜头就像一个投影仪,它总是投射出一个巨大的圆形画面(这个画面足够覆盖“全画幅”画布)。
全画幅 (Full Frame) 是一块 A3 大小的画布,它能接收到投影仪画面的绝大部分。
APS-C (您的 Z50 II) 是一块 A4 大小的画布。
“裁切”的发生: 当您把同一个投影仪(镜头)放在 A4 画布(Z50 II)前时,A4 画布太小了,它只能接收到投影画面最中心的那一块。画面四周的部分都投射到画布外面,丢失了。
这个“只接收到中心部分”的动作,就叫“裁切 (Crop)”。
后果: 因为您只看到了画面的“中心放大版”,所以它看起来就像是被“拉近”了。
倍率: 您的尼康 Z50 II(DX 格式)的裁切系数是 1.5 倍。
举例: 您把一支 50mm 的镜头装在 Z50 II 上,您实际看到的画面(视角)是 50mm × 1.5 = 75mm。
这个裁切是拍照视频都会发生吗?还是只在 4K 60p 发生?
答:您的 Z50 II 的 1.5 倍“传感器裁切”是永久的、物理的,它在任何时候都会发生。
拍照片时: 有 1.5 倍裁切。
拍 1080p 视频时: 有 1.5 倍裁切。
拍 4K 30p 视频时: 有 1.5 倍裁切。
您之所以会混淆,是因为您把这两种“裁切”搞混了:
“传感器裁切” (1.5x):
谁有: 您的 Z50 II (APS-C) 永远有。
原因: 物理传感器(A4 画布)比全画幅(A3 画布)小。
“视频裁切” (比如 1.2x 或 1.5x):
谁有: 某些(包括全画幅和 APS-C)相机在运行超高规格视频(如 4K 60p 或 8K)时额外增加的裁切。
原因: 处理器(大脑)算力不够,或者为了防止过热(就像我们之前聊到的)。它为了“偷懒”,干脆不读取整个传感器,只读取中间一小块来进行 4K 60p 录制。
所以,您的 Z50 II 在任何模式下,都 至少 有 1.5 倍的物理裁切。
然后,如果(只是如果)它在 4K 60p 模式下还有一个 1.2 倍的“视频裁切”,那么您在该模式下的总裁切就会是 1.5 × 1.2 = 1.8 倍。
(附注:Z50 II 使用了 EXPEED 7 处理器,它在 4K 30p 模式下是没有“额外视频裁切”的,这非常棒!)
等效焦距 = 镜头的真实焦距 × 裁切系数
相机如何成像的?(详细版)这是一个非常精妙的过程,从光子到 JPEG/MP4,大致分为 6 步:步骤一:光学(镜头)光线(光子)从您要拍的吉他反射出来,穿过镜头。镜头的光圈 (Aperture) 负责控制“光线进来多少”。镜头的镜片组 (Lens Elements) 负责将这些光线聚焦 (Focus),让它们在传感器表面形成一个清晰的、倒立的实像。
步骤二:快门(时间)您按下快门键。相机的快门帘幕 (Shutter) 打开,允许光线照射到传感器。快门速度 (Shutter Speed) 决定了快门打开的“时长”,即传感器暴露在光线下的时间。
步骤三:传感器(光电转换)光线照射到 CMOS 图像传感器上。这个传感器是一个覆盖着数百万个“感光单元”(Photosites,即像素)的硅片。关键: 传感器本身是“色盲”的,它只能感知光的强度(亮度)。拜耳滤镜 (Bayer Filter): 为了解决色盲问题,每个像素上都覆盖了一个微小的红、绿、蓝滤色片。这意味着每个像素点只记录了 R、G、B 三种颜色中的一种的亮度信息。当光子撞击像素时,像素会产生微弱的电荷(模拟信号)。光越强,电荷越强。
步骤四:ADC(模数转换)相机高速读取传感器上每个像素的电荷(模拟信号)。ADC (Analog-to-Digital Converter / 模数转换器) 将这些模拟电荷转换成数字信号(0 和 1)。位深度 (Bit Depth): 这个转换的精度就是“位深度”。比如 14-bit,意味着它能把亮度区分为 $2^{14} = 16384$ 个级别。这就是 RAW 数据的诞生。 它是一个巨大的、未经处理的“马赛克”文件,记录了每个像素R或G或B的亮度值。
步骤五:ISP(图像处理器 “烹饪”)这个 RAW 数据被发送到相机的大脑——图像信号处理器 (ISP)(在您的 Z50 里叫 EXPEED 处理器)。去马赛克 (Demosaicing): ISP 做的第一件事,就是通过复杂的算法,“猜”出每个像素点缺失的另外两种颜色,把马赛克还原成完整的彩色图像。“烹饪”: 接着,ISP 会应用白平衡(校色)、S 曲线(加对比度)、降噪(处理噪点)、锐化(加边缘对比度)和色彩配置文件(尼康的“优化校准”)。
步骤六:压缩与存储
JPEG: ISP 将“烹饪”好的 14-bit 图像,压缩成 8-bit 的 JPEG 文件,丢弃大量信息,缩小体积,存入 SD 卡。
RAW (.NEF): ISP 直接把第 4 步诞生的那个“未烹饪”的 RAW 数据(经过轻微压缩)存入 SD 卡。
视频 (MP4): ISP 会连续以每秒 30 次(4K 30p)或 60 次(1080p 60p)的速度重复 3-5 步,并将每一帧“烹饪”好的图像用 H.264 编码器压缩成 MP4 视频流,写入 SD 卡。
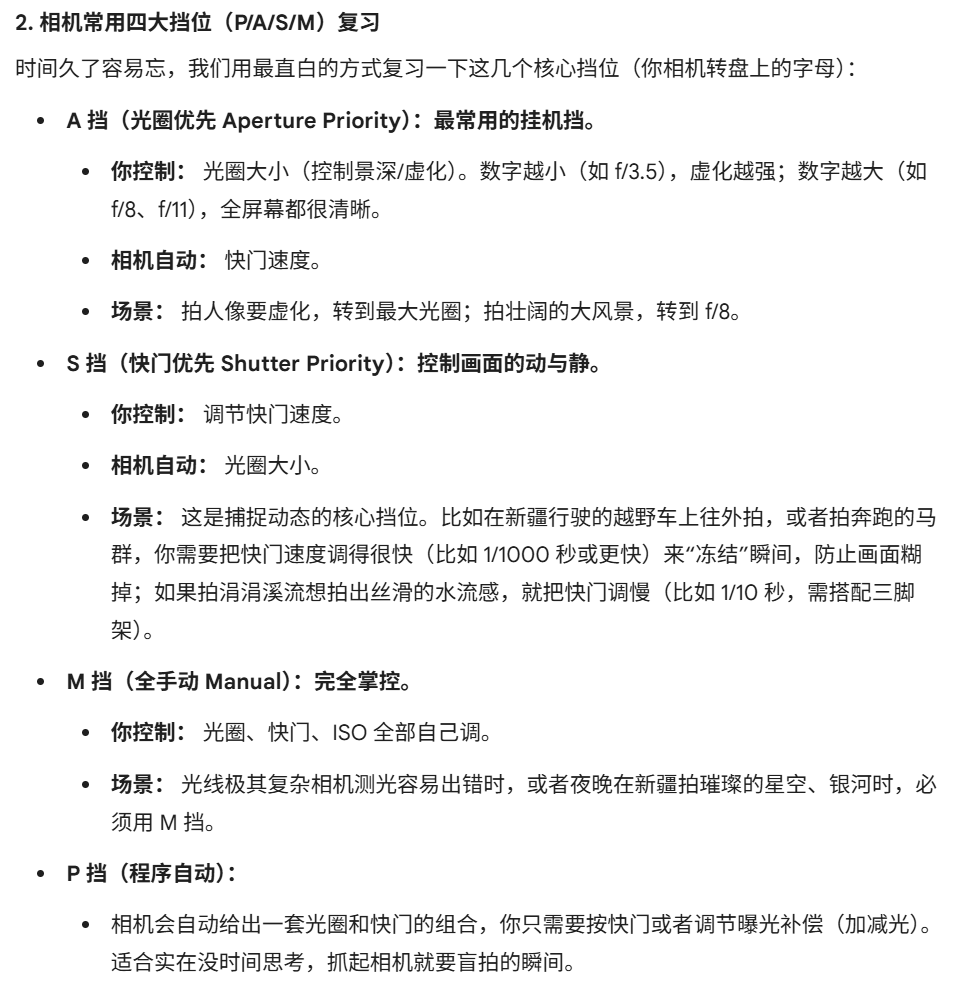
相机:AUTO 档 vs A/S/P 档
这是“傻瓜”和“创意”的根本区别。它们都利用了“自动曝光”,但“控制权”在谁手里完全不同。
AUTO (全自动档)
谁控制: 相机 100% 控制一切。
它做什么: 相机会自动帮您决定所有的曝光三要素(光圈、快门、ISO)。它甚至会自己决定是否要弹出闪光灯。
您能做什么: 您几乎什么都不能做。 您无法控制背景虚化,无法控制运动模糊,也无法使用“曝光补偿 (EV)”。
比喻: 您是乘客,相机是司机。
A / S / P 档 (创意自动档)
谁控制: 您和相机“合作”。您定下一个“创意”目标,相机负责完成“技术”收尾(自动曝光)。
您能做什么: 您可以完全控制“曝光补偿 (EV)” 来修正相机的自动测光。
比喻: 您是领航员(下达指令),相机是司机(执行操作)。

安全快门 = 1/焦距,比如400mm焦距(半画幅等要考虑等效焦距),安全快门=1/400,只要不低于这个快门速度,就大概率可以克服手抖造成的图像模糊,当然相机有防抖功能来允许更低的快门速度。
ISO 100 就可以了。
曝光表、曝光补偿其实是类似的,表示的是当前调的系数,相机认为当前的曝光情况是如何的。比如EV+数字(正负数,正数是过曝了,负数是不够),通常认为在中间是合适的。
光圈 F=焦距/通光口径,所以口径大,F值小。
光圈挡位,一档即光圈数值增大根号二倍,进光量增大两倍,目前相机普遍情况是转动一次光圈增减三分之一挡位,所以转三次进光量增大两倍?
通常镜头中段的光圈画质最佳。

M 调三要素,曝光表不能调(因为我们通过调节三要素来间接控制曝光补偿)
A 光圈优先模式,光圈固定,只能调 光圈、ISO、曝光表(即曝光补偿),不能调快门(相机反推)。在这个模式下,如果固定了曝光表,尝试去调ISO或光圈,画面亮度不会有变化,因为你这俩少了,他会多加快门。因此想调整曝光度,得调曝光补偿(当然,调曝光补偿的话,快门也会变化 )。 最后,如果参数都不动,转动相机,为了保证不变的曝光目标,相机可能就会自动调节快门。拍人像的话,光圈参数重要,快门无所谓,且经常要变化构图(如果在M档,相机一动曝光目标就偏移了,这时候你得调参数),而A档的话,相机会保证你固定的三个参数(包括曝光补偿),然后自动调节快门,所以很方便。
S 快门优先,固定了快门、ISO、曝光度,变化的是 光圈。这回仍然是和光线、构图多变的题材,并且这回是快门重要(所以适合运动类,比如打鸟、动物、体育)
P 曝光度和ISO固定,光圈和快门自动变化(但是如果对自动的结果不满意,是可以对他俩进行调整的),适合情况复杂的场景,比如一会光圈重要一会快门重要,比如婚礼等,其实用的少。
ISO在任何模式下都可以是自动的,可以调成 AUTO ISO,比如在快门优先模式下,光圈假如调到头了(被物理镜头限制),这时候为了达到想要的效果,它才会去自动调节ISO。所以还比较只能,知道ISO要尽量少调。(如果是A档,回自动调节快门速度的,我们需要给快门速度设置最小值,当快门不能再变慢了,就会自动去调节ISO。)
曝光表是用来描述这张照片的平均亮度的,即50%灰中性灰(中等亮度)
大多数物品都是18%的反射率,对这些东西我们用中等亮度来表达是合适的,也就是此时曝光补偿系数是0.
而对于高于18反射率的东西比如雪,曝光补偿得高一点,就得亮一点,否则看起来就灰灰的。
低于18的东西,曝光补偿得低一点,否则看起来也是灰灰的,不像真正的葡萄。
总结就是 白加黑减。(黑也可以是蓝调,加减指的是曝光补偿的正负)

如果受光不均匀,白加黑减的规则可能不适用了。此时要看测光模式
平均测光:默认测全图的平均值
中央测光:测中间一小块区域的平均亮度
点测光: 对焦点和测光联动(对焦点在哪就测哪里),比较常用
注意,测光区域的改变只会影响曝光表显示哪个区域的曝光值,如果其他参数不动,拍出来的图片的曝光效果是不变的。
比如原来平均测光调曝光补偿为0,这时候切换点测光测一个区域发现曝光数为负数,但两次快门拍照的图片曝光度是一样的。
还有个例子,假如在半自动A档(快门会变的场景),曝光补偿是固定的0,现在平均灰度达到了中等亮度,你现在点测光并选了一个暗的区域,为了依然保证这个区域的曝光值达到0,相机会自动调快门,从而导致图片变亮。所以半自动挡,切换测光模式有可能曝光会变。
受光不均匀指的是一部分区域很暗,一部分很亮。此时点测光人脸,起码能保证人脸的曝光是正确的。

矩阵测光 相当于 平均测光和点测光的结合版本,相当于会主要考虑那个焦点,但是也会考虑其他区域
相机对焦不是对在某个物体上,而是对在这个物体所在的距离上,所以是构成一个垂直于相机拍摄方向的焦平面,不在焦平面,不管在前面还是后面,离得越远越模糊,也就是虚化效果。
景深指的是焦平面前后,物体仍然能保持清晰的一段范围,可大可小可调节。光圈大,景深小,前后景的虚化效果就会很强。光圈小了,前后景就会清晰点,以防你要拍的就是前后有距离的东西。
对焦距离也会影响景深(镜头到焦平面的距离叫对焦距离),对焦距离小 景深小 虚化强,但一般不会这么用,会增大对焦距离来获得大景深,此时前后景较为清晰

当对焦距离达到超焦距的时候,能看到景深为已经到达正无穷了,这个就是超焦距点。实际拍摄中拍两张就知道了。(此时从两米开外的距离都很清楚,拍风景经常会用到

焦距也影响景深,焦距越长景深就越小,但同样会影响构图。
其实能够灵活控制来影响景深的也就只有光圈了。

关于档位: 强迫自己使用 A 档(光圈优先)。
这是学习摄影最快的方式。你需要思考的只有一件事:我要多大的景深?(要背景虚化就转波轮把 f 值调小,要清晰就调大)。
怎么切换? 按住 ISO 按钮不放:
拨动后波轮:改变数值(100, 200, 400…)。
拨动前波轮(快门下面那个):开启或关闭 AUTO 功能。
问题 1:在 Auto ISO 模式下,手调 ISO 到 500,是设置了“下限”吗?
结论:是的!完全正确!你发现了 Auto ISO 的底层逻辑。
在尼康 Z 系列相机的 P / S / A 档位下,当你开启 Auto ISO 时,你手动拨动拨轮设置的那个数值(比如 500),就会变成“基础 ISO (Base ISO)”或者说“下限”。
逻辑是这样的:
你告诉相机:“哪怕光线好到爆炸,你也不能把 ISO 降到 500 以下!这是底线!”
如果环境变暗: 相机为了保证曝光,会从 500 开始往上涨(比如涨到 1600, 3200… 直到撞到你菜单里设置的“最大感光度”墙壁)。
如果环境变亮: 相机想降 ISO,但发现你锁死了 500,它就不敢降了。它只能去加快快门速度或者收缩光圈。如果快门光圈都顶不住了,照片就会过曝。
为什么要这么设计? 通常我们都把这个值设为 100(画质最好)。但有时候(比如拍体育或抓拍),为了强行保证快门速度不掉下来,摄影师会故意把起步 ISO 设高一点(比如 800),牺牲一点画质换取安全感。
关于 AF-L(对焦锁定)和“先对焦后构图”的深度解析
对焦锁定之后焦点就不会乱动了,比如拍吉他音孔里面,如果对好焦了(不管使用手动对焦还是啥),这时候按快门,在半按快门那会就会自动对焦到 琴弦,里面的纸就看不清了,这时候按住AF-L,告诉相机:“别动了!就锁在这个距离!”,这时候你不管怎么构图,半按快门,焦点都不会变,相当于把焦距锁死了,好用的。
总结: 在 AF-C、AF-A 模式下,半按快门是“启动对焦”,AF-L 键是“停止/锁死对焦”。这就是为什么需要两个键。
AE-L(曝光锁定)到底锁的是什么?
它锁的不是“曝光补偿”那个数值(+0.7, -1.0),它锁的是当前那一瞬间计算出来的具体参数组合(快门、光圈、ISO)。
举个栗子:
你在 A 档(光圈优先),光圈 f/2.8,ISO Auto。
你对着很亮的天空测光:相机算出来快门要 1/1000秒 才能不曝光过度。
此时你按下 AE-L 键: 相机就把 “1/1000秒” 这个参数死死锁住。
你再把相机转回来对着很暗的树荫:
没锁 AE-L: 相机会自动把快门降到 1/60秒(为了把树拍亮)。
锁了 AE-L: 相机依然强制使用 1/1000秒。结果就是树荫漆黑一片(剪影效果)。
在什么档位有影响?
A 档(光圈优先): AE-L 帮你锁住 快门速度(和 ISO)。
S 档(快门优先): AE-L 帮你锁住 光圈值(和 ISO)。
P 档(程序自动): AE-L 帮你锁住 光圈+快门 的组合。
M 档(手动):
如果你用 固定 ISO:AE-L 没用(因为光圈快门ISO全是你自己定的,本来就是锁死的)。
如果你用 Auto ISO:AE-L 帮你锁住 ISO 值。
如果按钮功能是默认的 【AE/AF Lock(曝光和对焦都锁定)】:
动作: 你对着天空(无穷远)按住按钮,想锁定天空的亮度。
结果: 此时相机不仅锁定了亮度,还顺便把焦距锁死在了无穷远。
悲剧: 你保持按住按钮,转身构图拍树荫下的女朋友(近处)。
按下快门: 曝光是对了(天空没过曝),但因为焦距锁在无穷远,近处的女朋友彻底糊了。
怎么解决?(必须改按键功能!)
尼康早就知道这个问题,所以那个按钮是可以自定义的。
选了【AE lock only】之后的操作流
改完设置后,你就可以像专业摄影师一样操作了:
第一步(测光): 镜头对准天空/亮处,按住 AE-L 按钮不松手(此时只锁定了亮度,对焦系统还可以动)。
第二步(构图): 保持按住按钮,把镜头移回来对准树荫下的主体。
第三步(对焦): 半按快门。这时候相机开始对焦,滴!对准了树荫下的主体(此时亮度依然保持着天空的标准)。
第四步(拍摄): 完全按下快门。
完美结果: 主体清晰,且背景没有过曝。
进阶


我提的一些问题:
1 | 1、“利用广角“近大远小”的特性,可以贴近地面的野花仰拍,花会显得很大,背景极其辽阔。” 为什么要这么拍?这里是什么美感? |
解答:


滤镜推荐

